ID
|
EN
DOWNLOAD
Your trustworthy partner in managing sustainable funds
about us
Profile
Management
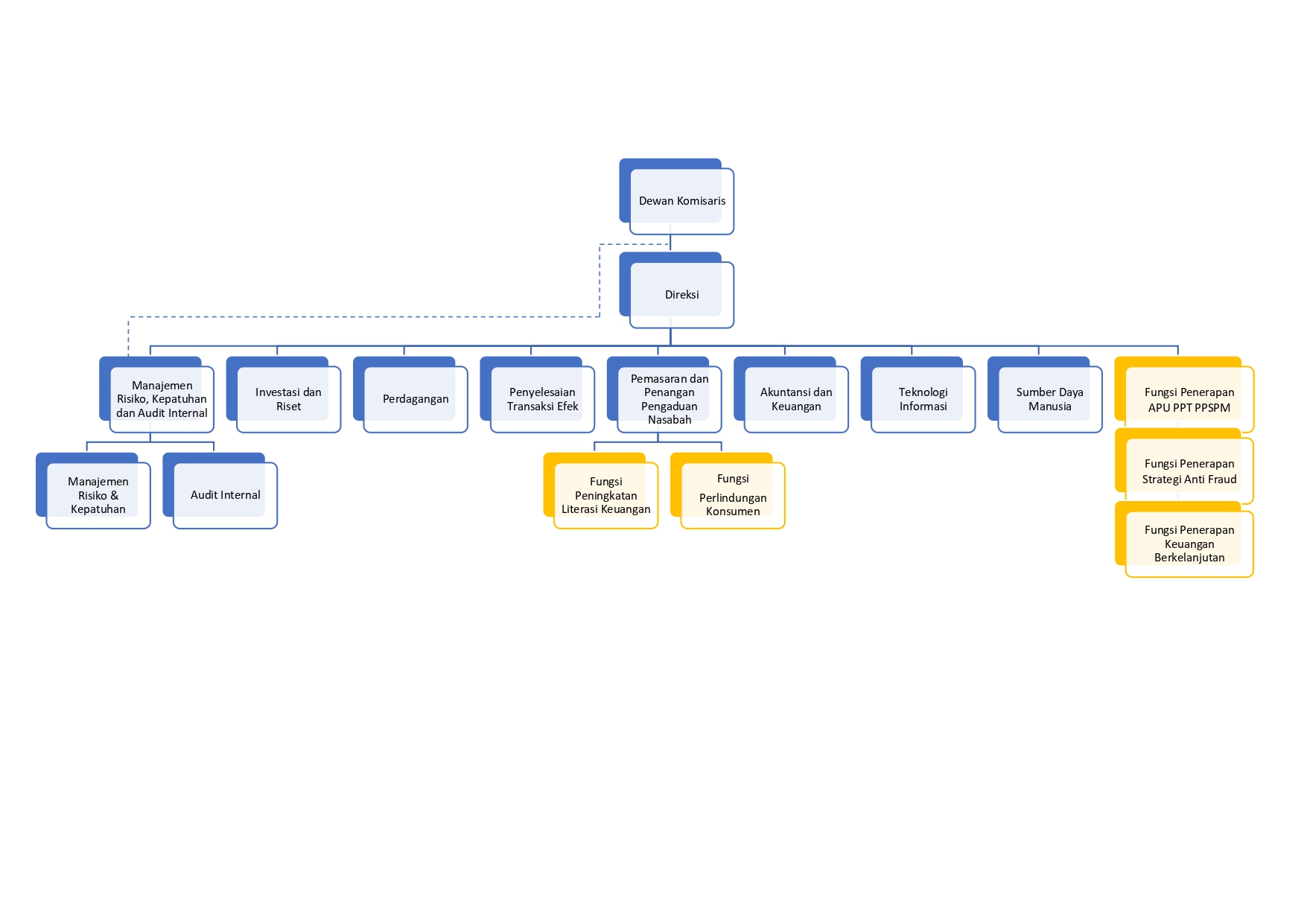
Organizational Structure
Achievements
Good Corporate Governance (GCG)
Code Of Ethics
Work Guidelines For The Board Of Directors And Board Of Commissioners
Risk Management, Compliance And Internal Audit
Customer Complaints
Sustainable Finance
Investment Manager Representative License Holder
Stewardship Policy
Whistleblowing System
Investment Committee And Management Team
product
Mutual Fund
Selling Agent
How to Invest
Subscription
Redemption
INFORMATION & EDUCATION CENTER
News
faq
Contact us